

CADR净化舱、CCM试验舱
产品型号
更新时间
2025-07-30厂商性质
浏览次数
1473产品中心
PRODUCT CATEGORY相关产品
RELATED PRODUCTS详细介绍
试验舱test chamber
如无特殊规定,试验舱应符合QB/T5364-2019规定的3 m、10 m'、30 m’和81m试验舱要求,试验舱test chamber
用于测定净化器对空气中目标污染物去除能力的限定密闭空间及标准试验条件的装置。
序号 | 容积/m3 | 尺寸(长x宽x高)/m | 主要用途 |
1 | 3 | 1.4x1.4x1.5 | CCM加载试验,CADR测试试验 |
2 | 10 | 2x2x2.5 | CCM加载试验 |
3 | 30 | 3.4x3.5x2.5 | CADR测试试验 |
4 | 81 | 6x4.5x3 | CADR测试试验 |
注:CADR是洁净空气量的简称,CCM是累积净化量的简称,测试方法依据GB/T18801。 | |||
一、 产品说明:
环境试验舱可以模拟室内环境,是一种检测和研究室内空气净化产品的重要工具。目前,国外的环境舱多停留在测定室内装饰装修材料和室内产品污染物的释放规律研究,对空气净化产品检测的研究甚少。
本产品 30m³大型环境试验舱,内壁为 8mm 浮法玻璃,密封材料为吸附性小的特制密封胶。舱内的空气净化系统安装了多功能空气滤清器,既能去除颗粒物,又能清除甲醛、苯和氨气等化学污染物。并且,该舱温湿度控制精确、气密性好、舱体本底浓度低。
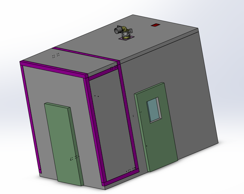
1、环境试验舱概述
环境试验舱整体构造主要由舱体、空气净化器与温湿度控制系统、排气风道、循环风道、空气采样系统、污染源发生装置组成,基本结构如下图:
二、测试舱系统主要构成
2.1 测试室测试室内安装有 30 立方米测试舱、舱内背景控制系统、气体污染物发生器和测试仪器(客户自备)、温度与湿度调节系统等,环境试验舱内试验室尺寸为: 3500D×3400W×2500H mm
2.2 观察室
用于实验过程中的观察,测试样机和实验记录的存放。
2.3 测试舱
使用 304 不锈钢和玻璃构成,30 立方米容积。
2.4玻璃舱地板(预埋电源/接地线路),0.8 mm 厚 SUS304 不锈钢材质; 顶部天花板 0.8 mm 厚 SUS304 不锈钢材质。
2.5玻璃舱采用不锈钢方通作为加强筋和 8 mm 浮法玻璃构成的墙面。
2.6扇大门,大门门洞尺寸为 2000Hx800Wmm。密封采用四氟乙烯条+密封胶条(HBC1079 食品级密封胶通过欧盟 ROHS 环保标准,通过欧盟REACH 化学法规标准,通过美国 FDA 食品卫生级标准)。
2.7 均质风扇,1.54m 直径吊扇.
2.8 进样孔和采样孔,与门同平面安装四个采样孔型直径¢6mm,带阀门, 高度距离地面具1.0-1.2m,间距 10cm,采样口内外均有接口可以配合所需长度的聚四氟乙烯采样管,可以将采样点定位在不同的采样位置。与门方向相对方向安装两个直径¢10mm 进样孔,高度距离地面 1.0-1.2m,采样口内外均有接口可以配合所需长度的聚四氟乙烯采样管
2.9 顶部照明,日光灯 40Wx2
2.10 测试舱电源/控制系统
2.11 变频稳压电源,功率 3000W,频率 40~70HZ,电压 100~300V(客户自行配置)
2.12 净化器运行状态检测:电压、电流、功率、功率因数。(客户自行配置)
2.13 操作控制台,控制总电源、背景净化系统、照明、吊扇、测试启动/停止等
调温调湿系: PID 控制加平衡调温调湿控制系统(BTHC),,该方法既指控制系统根据设定之温度点,通过 PID 自动运算输出的结果去控制制冷系统,持续或间断提供冷量
产品咨询
